【建泉影业】收割韭菜主要有以下手段
建泉影业收割韭菜主要有以下手段: 虚假宣传吸引关注:通常会披着 “投资公司” 的虚假外衣,以 “建泉影业” 为幌子,通过各种渠道,尤其是在各类维权群中进行宣传,专门物色老人、宝...
建泉影业收割韭菜主要有以下手段: 虚假宣传吸引关注:通常会披着 “投资公司” 的虚假外衣,以 “建泉影业” 为幌子,通过各种渠道,尤其是在各类维权群中进行宣传,专门物色老人、宝...
建泉影业主要通过以下方式进行诈骗: 1.虚假宣传吸引投资者:打着“建泉影业”“中东泛娱乐” 等旗号,以高额收益为诱饵,声称投资者能获得超高回报,专门物色老人、宝妈等求财心切、...
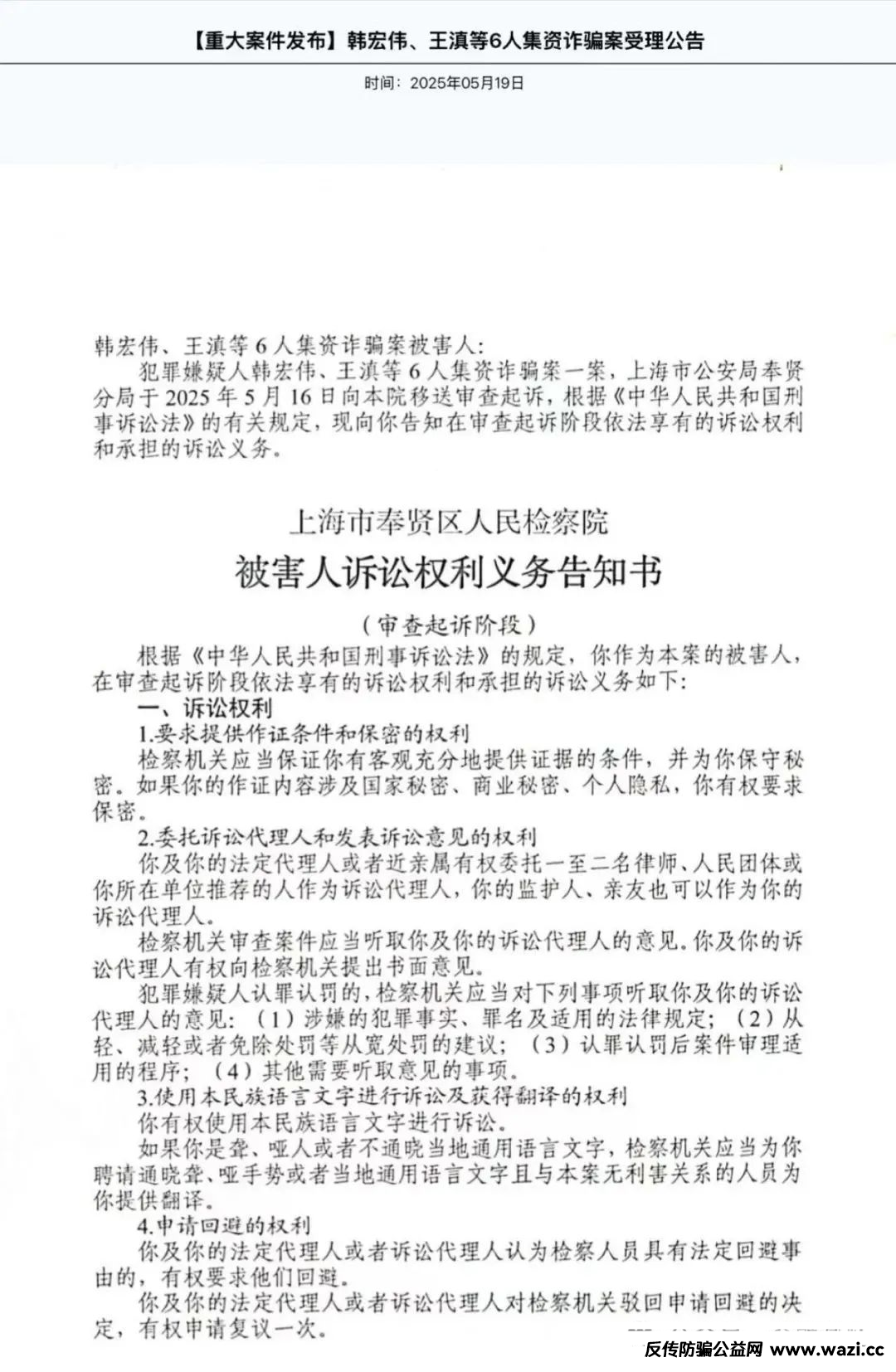
2025年05月19日,上海市奉贤区人民检察院发布《【重大案件发布】:韩宏伟、王滇等6人集资诈骗案受理公告》。 公告称,犯罪嫌疑人韩宏伟、王滇等6人集资诈骗案一案,上海市公安局奉贤分局...
随着娱乐行业的迅猛发展, 明星产业应运而生, 越来越多的未成年人也开始成为“追星族”。 为表达对明星的喜爱, 大家可能会收集周边、购买代言产品等, 但这也恰恰被“有心之人”看在...
1.JUMP跃动金融 2.万象纪元 吹的挺高大上的,实际上都是毫无实际意义和价值的虚构项目,最终目的就是收割,趁早远离! 3.鲸探 4.蓝鲸计划 不过是鲸探精心编织的一场庞氏游戏的具体体现。...
在互联网的浪潮中,新的应用和平台如雨后春笋般不断涌现,令人眼花缭乱。然而,在这看似繁荣的数字世界背后,却隐藏着许多不为人知的陷阱。近期,一款名为 “万象纪元” 的平台悄然进...
斗罗世界互助资金盘,内部泡沫巨大,已通知各团队陆续撤离,崩盘在即远离! 大家好我是观涛 近期不少团队成员爆料了一个叫“新斗罗世界”的抢单互助资金盘,没有任何实体,是一个...
分红类,(智联生活): 这个资金盘跟早前跑路的voi滑板车,算是这个盘子的老师了,这个盘子采用的还是之前滑板车的套路,不能说相像,只能说一模一样,只不过这次人家搞的是自行车,...
MCN Globaly诈骗团伙包装的是一个野鸡交易所,声称自己是一家全球顶级数字资产交易平台,持有美国MSB和NFA牌照,强大的清算系统、银行级加密安全以及企业级冷钱包解决方案,为全球用户提供...
家人们我是震哥!今天必须把龙鸣联盟这个“龙盈宝”扒干净!这破盘子现在就跟漏水的破船似的,操盘手正拿着抽水机准备跑路呢! 龙盈宝的三大致命套路 第一招:高利钓傻鱼 每天给你0....
近好多老铁跑来问天帝,说这个兴某农场的认养树项目靠不靠谱。天天吹日化分红0.8%,听着就跟天上掉馅饼似的。今儿天帝就跟大伙唠唠这事,咱不吹不黑,纯属个人看法。 这项目玩法简单粗...
最近不少老铁催天帝聊聊帝某汇这个项目,今儿咱就掰开了揉碎了说说。这玩意儿搞的是五人拼团模式,一个人中奖能拿货还能赚2%广告费,剩下四个倒霉蛋只能拿回本金。最唬人的是号称中奖...
最近好多人在问优哩哩到底能不能玩,是不是那种割韭菜的资金盘。天帝今儿就跟大伙儿唠唠这事儿。 这平台看着花里胡哨的,各种高收益宣传往你脸上怼,但咱得冷静啊。天帝研究了一圈,...
康卡斯特分红盘重启上线,天帝团队深入追踪发现,该项目实为4月初首轮收割后的二次包装盘。原盘运行不足半月便关停收割,现借"4月15日新盘"名义重启,瞄准中老年及家庭主妇群体进行精准...
今天带大家曝光一下康卡斯特分红类资金盘。据知情人爆料,此盘是4月初开的盘,后来开盘十几天就单割了。然后又重新包装了一下对外声称是4月15号开的新盘出来骗,新人填坑割韭菜,这种...
5月14日 CCTV《今日说法》栏目 报道了一起内江公安侦破的 新型网络传销案 究竟是怎么回事呢? 我们一起来看看 我说我目前没有工作 她就说 可以尝试一下她们的项目 在手机上下载一个App 可以...
什么是资金盘?所谓资金盘是指“通过高收益激发不明所以的投资者的贪欲,进行非法集资,以拉人头滚动或静态资金流通的形式,拆东墙补西墙,即前面加入会员的本金和利息都来源于新加入...
什么是资金盘?所谓资金盘是指“通过高收益激发不明所以的投资者的贪欲,进行非法集资,以拉人头滚动或静态资金流通的形式,拆东墙补西墙,即前面加入会员的本金和利息都来源于新加入...
在币圈,有这样一句略带讽刺的玩笑话:“币圈一天,人间一年”。这里充满着暴富的传说,也充斥着令人血本无归的陷阱。 在这里,每隔一段时间就会冒出一个“稳赚不赔”的项目,吸引大...
今天带大家曝光一下康卡斯特分红类资金盘。据知情人爆料,此盘是4月初开的盘,后来开盘十几天就单割了。然后又重新包装了一下对外声称是4月15号开的新盘出来骗,新人填坑割韭菜,这种...